Vanguards [Elite:Dangerous] - PC - Jeux Video
Marsh Posté le 14-09-2013 à 14:03:09

https://elite-dangerous.fandom.com/wiki/Ships
La flotte des vaisseaux d'Elite Dangerous.
Anatomies détaillées
http://a.teall.info/edsa/
Comparaison avec divers engins

Suggestions de rôles pour les vaisseaux
VEHICLE CODEX (Accès direct aux schémas)
Showcase vidéo des vaisseaux
Coriolis & EDshipyard pour concevoir les builds.
En manque d'inspiration pour nommer votre nouveau jouet ? Insane Shipname Generator est fait pour vous.

ED scout - Programme résident qui calcule le potentiel des systèmes visités.
Spectre du scanner FSS (Full Spectrum Scanner)
Bestiaire stellaire et zones d'habitabilité des planètes.

Aide détaillée pour l'exploration
Finding Active Geology in Odyssey (YT)
Canonn Research - Organic Scanning Guide
Carte interactive Canonn Research
Carte interactive EDSM
Elite:Dangerous Astrometrics
Exploration au sol (à pied)
Les espèces & leur valeur (prime de base, x5 si on est le découvreur)
Les conditions d'apparition
Appli compagnon, aide à la découverte et journal de bord

Le craft permet d'améliorer sensiblement les performances de vos vaisseaux. De façon active (en vol) avec les recettes de synthèse ou passive avec des plans pour modifier les modules du vaisseau. Vous devrez récolter des matériaux et des données puis effectuer les recettes de synthèse ou vous rendre auprès de PNJ spécialisés (les ingénieurs) et leur demander d'effectuer les recettes de votre choix (environ 800 recettes à l'heure actuelle).
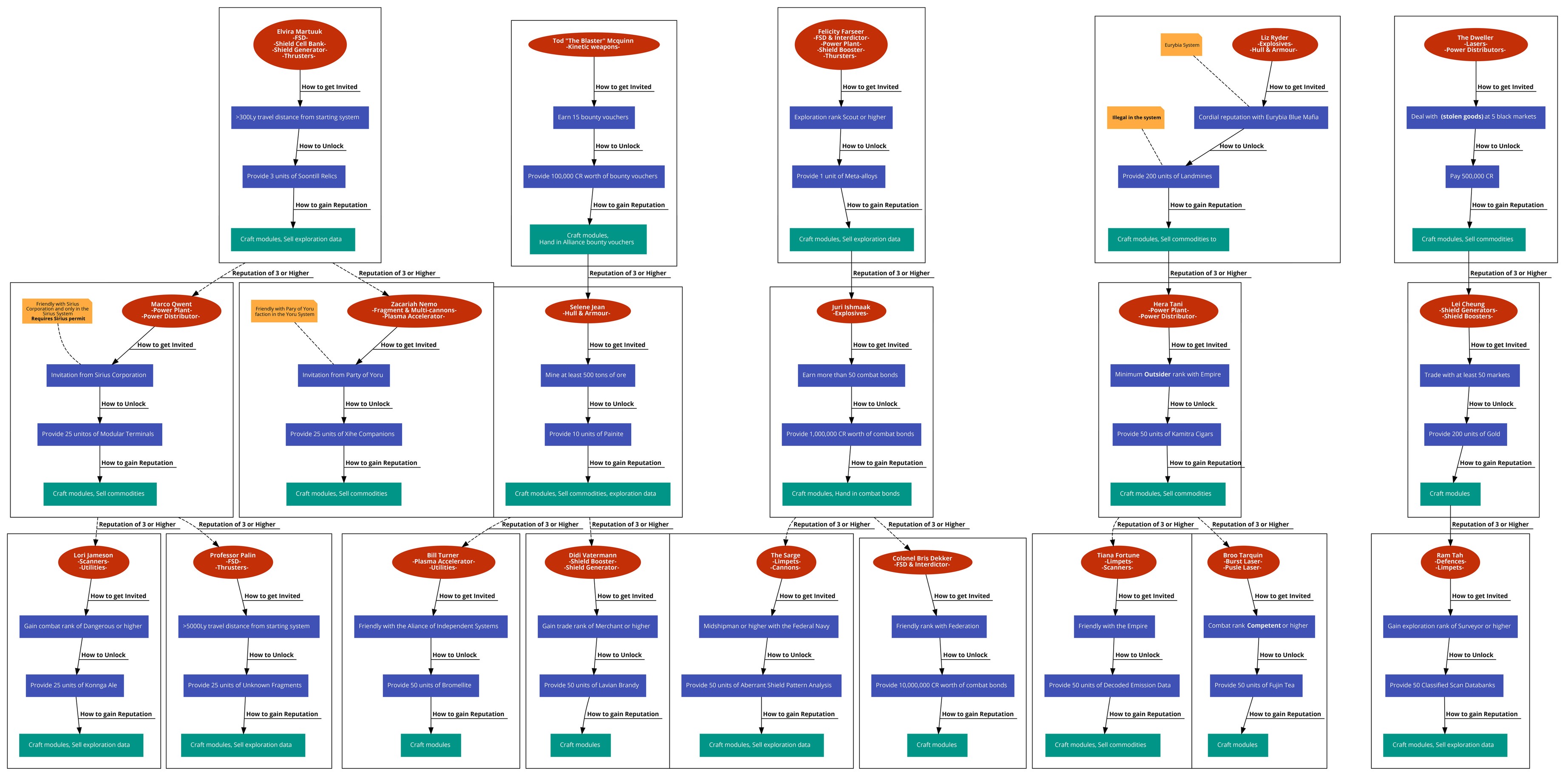
Les ingénieurs ne vous sont pas accessibles de base. Vous devrez d'abord les connaitre, cinq le sont sans pré-requis. Les autres vous seront révélés par d'autres ingénieurs quand vous aurez une bonne réputation auprès d'eux (niveau 3 1/3). Une fois l'ingénieur connu, vous devez atteindre un pré-requis d'invitation, atteint par diverses activités en jeu (exploration, combat, commerce, réputation, etc...). Une fois l'invitation obtenue, il vous reste à remplir une dernière condition pour débloquer l’accès à l’ingénieur, ça peut être des marchandises, des primes ou des données.
Avec la sortie de l'extension Odyssey, de nouveaux ingénieurs sont disponibles. Uniquement spécialisés pour l'équipement à pied (combinaisons & armes), ils ne sont bien évidemment pas accessibles si on ne possède pas l'extension.
Cheminement de découverte des ingénieurs
Liens utiles pour gérer le craft
EDuardo, gérez votre inventaire avec les logs et votre réputation auprès des ingénieurs pour connaitre les recettes accessibles.
EDEngineer, parseur qui lit vos logs pour gérer votre inventaire et les recettes disponibles.
Inara Galaxy, gérez votre inventaire et retrouvez toutes les recettes disponibles.
Tutoriels, Guides, Tips ... |

Quelques uns des termes barbares et des acronymes utilisés sur le topic...
- Bounty : prime sur la tête des joueurs et NPC recherchés, que l'on peut récupérer en détruisant leur vaisseau.
- Cargo scoop : Pièce d'équipement présent sur tous les vaisseaux permettant de récupérer les containers ou autre objets traînant dans l'espace.
- Combat bonds : primes de combat que l'on obtient dans les zones de conflits et que l'on peut récupérer dans le système local.
- Coque : gardez-là propre et lustrée.
- CZ : Conflict Zone que l'on trouve dans les systèmes en guerre. Une fois entré dans une CZ, il faut choisir son camps sur le panel de droite.
- DB : David Braben, le co-créateur de la série Elite et dirigeant actuel de Frontier Development.
- Dock, docking pad : emplacement pour s'amarrer aux stations.
- Elite Rating : votre rang auprès de la Fédération des Pilotes
- FD : Frontier Development, éditeur/developpeur d'Elite:Dangerous.
- FSD : Frame Shift Drive, le moteur utilisé pour les déplacement en supercruise ou sauter d'un système à un autre.
- Fuel scoop : pièce d'équipement permettant de se ravitailler en carburant dans la haute atmosphère des étoiles.
- HOTAS : Hands on Throttle and Stick, système de commande pour les déplacements des vaisseaux.
- HRP : Hull Reinforcement Package, renfort de coque.
- Heat Sink : dissipateur de chaleur, permet de refroidir un vaisseau en silent running ou qui utilise des modules très calorifiques.
- Jump : Saut hyperspatial, le mode de déplacement d'un système à un autre.
- KWS : Kill Warrant Scanner, permet de vérifier si une cible est recherchée dans d'autres système que celui où elle se trouve actuellement.
- Nav Beacon : Bouée de navigation à proximité des étoiles des systèmes habités, où l'on peut trouver divers type de NPC.
- PAX : Sachet avec une fermeture qui sert à contenir du cannabis (et sinon, abréviation de passagers).
- POI : Point of Interest, point d'intérêt sur une planète, on y trouve les objectifs/cibles de certaines missions.
- SB : Shield Booster, augmente la résistance du bouclier (de se fait la régénération est plus longue)
- SC : Supercruise, le mode de déplacement entre les différents points d'un système. Attention, utilisé avec un verbe conjugué au futur il peut aussi désigner Star Citizen.
- SCB : Shield Cell Banks, permet de régénérer le bouclier rapidement, mais consomme beaucoup et dégage de la chaleur
- Silent Running : mode stealth, ferme les radiateurs, toute la chaleur normalement dégagée est accumulée dans le vaisseau. le vaisseau devient indétectable au scanner (mais pas invisible, pour ça, il faut couper tout les systèmes du vaisseau).
- RES : Ressource Extraction Site, zone de minage dans les anneaux planétaires où l'on trouve minerais, mineurs, pirates et forces de l'ordre. C'est un des points intéressant pour chasser les primes.
- USS : Unidentified Signal Sources, point d'intérêt dans les système, on y trouve les objectifs/cibles de certaines missions.
- Wanted : statut d'un joueur ou NPC signifiant qu'il est recherché dans le système local et que sa tête est mise à prix.
- Wakes : Frame Shift Drive Wakes, signal laissé par un vaisseau qui vient d'entrer/sortir de supercruise (Low Energy Wake) ou d'effectuer un saut hyperspatial (High Energy Wake)
Le manuel officiel se trouve en lien dans le launcher
Tutoriaux Youtube en français (Aymeric) Les vidéos les plus vieilles peuvent être obsolètes
Tutoriaux de l'Azgharie
Série de manuels couvrant tous les aspects du jeu (en anglais) Nouveau
Les conseils HFR
Les priorités (énergie) d'un vaisseau
Composition des planètes intéressantes proches d'Urvantju
Le minage
Liens utiles |
EDcodex, recensement des outils tiers
Le Wiki Elite Dangerous
EDDB: Elite Dangerous Database
INARA
Wave scanner (ou comment trouver les matériaux sur les planètes
)
Elite Dangerous Utilities, utile pour trouver des POI (notamment pour miner)
Pristine Metallics Distances Calculator, pareil que le précédemment
EDRefCard, référence visuelle de vos contrôles.
Elite Devs Tracker, pour stalker les employés de Frontier Dev.
OMG, Odyssey Map Guide, inventaire des différentes colonies.
Registering your Steam key and creating your Frontier account
Noob Tip #293452-1 Buying a new ship
Mechanics of silent running & stealth
Topic des contrôleurs PC dédiés a la simulation spatiale et aérienne
Les bindings HFR |
Vieux liens inopérants.
T16000m+TWCSTom_s
X52progorn nova - Peuwi - Schimz
X56SuperSic
Warthognepheast

Liste des commanders HFR - MP pour ajout à la liste
Marsh Posté le 14-09-2013 à 14:03:20
Vidéos |
Chaîne Youtube : http://www.youtube.com/user/FrontierDevelopments
Capital Ship Battle Video http://www.youtube.com/watch?v=VE8B4KptyVI
Elite: Dangerous Teaser http://www.youtube.com/watch?v=XGHM6wu1WY4
Elite: Dangerous - Scavenger Hunt http://www.youtube.com/watch?v=44K9bnjcUSc
Elite: Dangerous Cobra Teaser http://www.youtube.com/watch?v=Xg9k7E4ngFw
Elite: Dangerous Progress Diary 09 Alpha Phase One http://www.youtube.com/watch?v=a-ykj3-q40A
Images |
Sites:
http://www.elitegalaxy.org/
CR des expéditions de Gedemon:
1ère | 2ème | 3ème (Sagittarius A*) | 4ème (Nébuleuse du Crabe) | 5ème (rémanents de supernova) | 6ème (supergéantes) | 7ème | 8ème
Captures d'écrans |
Marsh Posté le 14-09-2013 à 15:30:31
Dans le kickstarters les mecs pouvaient avoir la version complète du jeu mais aussi des boosters et autres.
Il y aura des élements de f2p qui se cacherons dedans?
Marsh Posté le 14-09-2013 à 15:31:27
Je n'ai pas joué aux précédents mais le trailer est sublime!
Marsh Posté le 14-09-2013 à 16:24:37
Pour positionner le jeu, en fait dans les précédents, et ici aussi je suppose, le focus est sur un le pilotage d'un seul vaisseau a la fois (pas d'escadrilles) et focus sur l'exploration / commerce, plutot un solo tranquille est sympa qu'une conquête de la galaxie.
Marsh Posté le 14-09-2013 à 16:31:59
Que de souvenirs, surtout avec First Encouters...
Marsh Posté le 14-09-2013 à 17:41:15
| starmindfr a écrit : Pour positionner le jeu, en fait dans les précédents, et ici aussi je suppose, le focus est sur un le pilotage d'un seul vaisseau a la fois (pas d'escadrilles) et focus sur l'exploration / commerce, plutot un solo tranquille est sympa qu'une conquête de la galaxie. |
Oui c'est ça, mais il y aura également du multijoueur et une galaxie qui évolue en fonction de ce qui s'y passe.
Marsh Posté le 14-09-2013 à 17:47:17
même si la campagne kickstarter est finit, vous pouvez encore soutenir l'équipe et acheter le jeu
http://elite.frontier.co.uk/register/#.UjSErj9Iong
j'attend le jeu, mais la release initiale sera quand même assez différente de frontier, pas de planète accessible en particulier, se sera plus tard pour un addon surement
Marsh Posté le 14-09-2013 à 17:54:53
Rajouté deux images: cockpit et la carte du système
Marsh Posté le 14-09-2013 à 18:08:25
chan youtube avec présentation de temps en temps de david braben
http://www.youtube.com/user/Fronti [...] nts/videos
Marsh Posté le 16-09-2013 à 09:43:41
c'est moignon les images , entre le vaisseau copier coller des premiers elites, et le fameux radar c'est nostalgique ![]()
Marsh Posté le 16-09-2013 à 10:40:03
| starmindfr a écrit : c'est moignon les images , entre le vaisseau copier coller des premiers elites, et le fameux radar c'est nostalgique |
Si on avait pas les vaisseaux historiques d'Elite, ce serait un gros scandal ... donc c'est très bien ![]()
@Pop2010 : je peux te donner un coup de main pour mettre à jour ton 1er post, je participe pas mal au forum officiel et il y a plein d'info interessante ![]()
- Date de sortie : Mars 2014, d'après Michael Brookes (Executive producer), ils sont toujours dans les temps.
- Plateforme : PC (Mars 2014), Mac (Septembre 2014), éventuellement Linux mais ce n'est pas encore confirmé.
- Mode de jeu : Solo (offline et Online), Multiplayer
- Univers généré procéduralement, elle sera celle de la Voie Lactée soit 400 milliards de système. On aura biensur le système solaire.
- Commerce: Achetez à bas prix, traversez des régions dangereuses en évitant ou détruisant les pirates, et revendez cher. Les prix seront dynamiques et peuvent variés selon des évenements local ou à plus grande échelle (famine, guerre, catastrophe etc.) Le joueur n'aura accès qu'au dernier prix connu d'une marchandise (pour un marché donné)
- Progression: Améliorez votre classement de pilote de "Inoffensif" à "Élite" (c'est classement du jeu classique, au nombre de vaisseau détruits), il y aura aussi un classement pour les marchands, pour les explorateurs etc.
Les fiches des vaisseaux :


Marsh Posté le 16-09-2013 à 10:59:00
Merci beaucoup pour les infos, j'ai mis à jour. Il y encore plein de choses à corriger et à ajouter, mais il faut que je prenne le temps de relire les infos qui traînent, essentiellement les newsletters qui sont bien complètes.
Mais pour la date de sortie je n'avais lu ça nulle part, c'est une bonne nouvelle qu'il sorte si tôt, je ne savais pas qu'ils étaient déjà si avancé.
Marsh Posté le 16-09-2013 à 11:01:18
pareil, j'trouve ça super tôt vu l'absence de com en dehors de ce trailer.
Marsh Posté le 16-09-2013 à 11:06:09
Quelle absence de com? Je reçoit pleins de mails qui parlent de l'avancement du projet moi
Sinon le trailer a été fait avec le moteur du jeu ? Je ne dis pas que le jeu sera ça en vrai car même en utilisant le moteur, on peut tricher mais c'est ce que j'ai entendu.
Marsh Posté le 16-09-2013 à 13:08:16
| Kristoph a écrit : Quelle absence de com? Je reçoit pleins de mails qui parlent de l'avancement du projet moi |
Yes le dernier trailer a été réalisé avec le moteur du jeu (avec quelques retouches car tout n'est pas terminé), ça été confirmé par Michael Brookes
@ChaK_ : FD ne fait pas encore de com grand public, je pense que cela viendra en Novembre ou Décembre.
L'alpha test commence normalement en Décembre, les testeurs n'ont pas de clause de confidentialité donc on verra des videos sur Youtube
La 1er phase de béta commence normalement en Janvier 2014 et la deuxième phase de béta en Février 2014.
Perso je participe à la 1ere phase de la beta
Marsh Posté le 16-09-2013 à 13:10:21
C'est vrai qu'ils ont des alpha testeur et autre. Ça leur fera du buzz et de la com gratuite aussi donc ça vaut la peine pour eux d'attendre cette phase pour mettre des sous là dedans.
Marsh Posté le 16-09-2013 à 13:25:46
| Kristoph a écrit : C'est vrai qu'ils ont des alpha testeur et autre. Ça leur fera du buzz et de la com gratuite aussi donc ça vaut la peine pour eux d'attendre cette phase pour mettre des sous là dedans. |
Oui c'est pour ça qu'il n'y a pas de clause de confidentialité ![]()
@pop2010 : Dans le forum officiel, il y a la section : Design Decision Archive; ce sont tous les éléments du gameplay qui ont été en discussion entre FD et les membres DDF (design decision forum). Il y a plein d'info hyper intéressante sur le gameplay (trade, exploration, chasseur de prime, transport de passager, etc.) Je n'ai pas accès au forum au boulot (proxy taf) mais ce serait interessant d'avoir une synthèse du gameplay. Je pourrai te donner un coup de main de chez moi mais je n'ai pas énormément de temps.
Marsh Posté le 16-09-2013 à 15:49:04
| izzy a écrit : |
Pas de soucis, merci pour la proposition. De toute façon je ne compte pas tout mettre à jour en une journée, je vais prendre un peu de temps de temps en temps pour lire quelques sujets intéressants et essayer d'organiser tout ça pour que ça soit pertinent en FP. Je suis parti des infos du Kickstarter et d'éléments de newsletter que j'avais encore en tête, mais c'est loin d'être complet. C'est pas le proxy taf qui va me bloquer ![]()
Marsh Posté le 16-09-2013 à 16:25:25
Faire un récap de toutes les informations issues du forum va être long, c'est pour ça qu'on ne sera pas de trop à le faire ![]()
Marsh Posté le 16-09-2013 à 18:12:12
Dailleurs c'est qui le distributeur ?
Marsh Posté le 16-09-2013 à 19:46:01
Ça me rappelle de très vieux souvenirs Elite .... espérons qu'ils se loupent pas sur cette "suite" .
Marsh Posté le 16-09-2013 à 22:26:48
N'empêche, depuis que David Braben voulait la faire sa suite d'Elite... une sacré arlésienne...
Marsh Posté le 16-09-2013 à 23:27:12
Ben c'est qu'il faut de l'argent et du temps. Là il est à la tête d'une boîte qui emploie 230 personnes et vient d'entrer en bourse, c'est pas rien. Je ne sais pas si la somme récoltée en crowdfunding est suffisante pour développer le jeu ou si, comme pour Star Citizen, il s'agit de voir si le jeu a son public. J'imagine que c'est un peu des deux puisqu'ils développent leur propre moteur de jeu et leurs outils depuis des années.
Marsh Posté le 17-09-2013 à 10:03:25
| BillyCorgan a écrit :
|
Pas de distributeur identifié pour l'instant, enfin pas encore communiqué.
| pop2010 a écrit : Ben c'est qu'il faut de l'argent et du temps. Là il est à la tête d'une boîte qui emploie 230 personnes et vient d'entrer en bourse, c'est pas rien. Je ne sais pas si la somme récoltée en crowdfunding est suffisante pour développer le jeu ou si, comme pour Star Citizen, il s'agit de voir si le jeu a son public. J'imagine que c'est un peu des deux puisqu'ils développent leur propre moteur de jeu et leurs outils depuis des années. |
La somme récoltée par le KS permet à FD de développer le jeu sans passer par un édtieur/investisseur.
David Braben a donc les mains libres pour développer le jeu comme il le souhaite. Et oui, ils ont leur propres outils de developpement COBRA qu'ils ont perfectionné pendant près de 20 ans.
On ne connait pas exactement la taille de l'équipe qui travaille sur Elite mais on sait que FD développe un autre jeu : Zoo Tycoon.
Marsh Posté le 17-09-2013 à 17:22:06
Personne avait remarqué que j'avais écrit "Frontier: Dangerous" au début de mon premier paragraphe ![]()
Marsh Posté le 19-09-2013 à 14:35:44
Un petit résumé du post de Dan Davies du forum officiel Design Discussion Archive :
Le commerce
Le commerce se fait majoritairement dans les marchés.
Les marchés peuvent être dans les stations, les très gros vaisseaux ou toutes autres structures qui peuvent en avoir un.
Il y a différents type de marché qui va déterminer quelles marchandises seraient potentiellement disponibles.
- Stations : produits commerciaux et les fournitures de vaisseaux indispensables
- Chantiers Naval : peu de produits commerciaux, vaisseaux, modules de vaisseau et fourniture de vaisseaux
- Usines : marchés spécialisés pour des produits spécifiques
- Marchés noirs : marchés privés accessible uniquement grace à la réputation du joueur, commerce de marchandises prohibés, nécessite d'avoir un contact pour y acceder
- Bases pirates : ignore les amendes et les primes, commerce de produits commerciaux et prohibés, nécéssite un contact pour localiser la base.
- Bases de contrebandiers : ignore les amandes mais pas les primes, commerce de produits commerciaux et prohibés,nécéssite un contact pour localiser la base
Certains machés sont spécialisés, ils peuvent donc avoir des produits rares
Les prix affichés dans les marchés sont fixés et basés sur le prix de la demande
Les marchés auront différents modificatieurs et une valeur de base
Les joueurs peuvent tenter de changer le prix d'achat ou de vente en contactant un marchand pour une marchandise spécifique. Le prix négocier dépendra aussi de la réputation.
Des missions de transport seront disponibles dans les marchés
Pour chaque marché il y a une simulation (évolution) du background qui prend en compte des paramètres :
- localisation du marché (système agricole ou non)
- la politique et les lois (pour déterminés les marchandises illégales par ex)
- taille de la population et richesse
- évènements majeur : catstrophe, conflits, famine etc. qui affectent les prix des marchandises
Il y aura de nombreux produits disponibles pour le commerce légal ou non. Ils auront chacun un prix de base, le prix peut varier par la simulation du background ou par l'achat/vente des joueurs.
Il y aura un prix max/min pour chaque produit pour éviter des prix extrèmes non realiste dans les deux sens.
Certaines marchandises nécessite un équipement spécifique dans le transport et tenter de transporter ces marchandises sans cet équipement peut affecter directement la qualité du produit (souillé, modifié, contaminé etc.)
Un bel exemple : le commerce d'esclave
On ne pourra pas acheter plus que ce que peut contenir notre vaisseau
Les joueurs pourront directement commercer entre eux. Il faudra la validation des deux partis pour que l'achat/vente soit effectif, un des joueur peut annuler la transaction.
Voilà un bel apperçu de ce que sera le commerce dans Elite
Marsh Posté le 19-09-2013 à 15:33:03
Merci pour le résumé
J'avais parcouru quelques sujets en diagonale, mais c'est bourré de détails, et je n'ai pas envie de rendre la FP indigeste. Je peux mettre un lien vers ton post et d'autres lorsqu'ils viendront par contre, ça sera bien comme ça je pense.
En tout cas tout ça est bien pensé, ça augure du bon pour la suite ![]()
Marsh Posté le 19-09-2013 à 15:41:55
Yes vaut mieux mettre un lien vers mon post
Sinon le prochain sujet que je vais traduire/résumé : l'esclavage dans Elite
Sujet qui a été assez polémique dans le forum mais qui fait parti de l'univers d'Elite ![]()
Marsh Posté le 19-09-2013 à 16:50:06
La notion d'esclavage est très présent dans Elite 2 (je ne connais pas le 1). Je me souviens des petites histoires fournies avec qui en parlaient parfois, et du fait que le deuxième faction majeure qu'empire est pro esclavage et que c'est justement un des points de contention.
Difficile de passer outre ce point quand on considère que c'est un des rares constituants majeur du lore d'Elite.
Marsh Posté le 24-09-2013 à 15:34:53
Un petit résumé du post de Sandro Sammarco (Lead designer) du forum officiel Design Discussion Archive :
L'esclavage ... sujet qui a fait un peu polémique dans le forum. Ce n'est qu'un jeu, Frontier ne fait pas l'apologie de l'esclavage, c'est un élément de gameplay qui fait parti de l'univers d'Elite.
Il y a deux types d'esclave : esclave et esclave impérial.
- Les esclaves impériaux sont toujours considéré comme un marchandise légale dans les systèmes impériaux
- Les esclaves non impérial sont illégals dans les systèmes impériaux
- Les deux types d'esclaves sont illégaux dans les systèmes de l'Alliance et de la Fédération
- Les deux types peuvent légaux ou non dans les systèmes indépendants
Les esclaves peuvent être achetés/vendus dans les marchés noirs où l'esclavage est illegal
Transporter des escalves morts (à cause du transport ou non) est considéré comme un crime dans la majorité des systèmes.
- Certains marchés noirs peuvent racheter un caisson de stase contenant des esclaves en décompositions pour en faire des engrais.
- Certains marchés noirs peuvent racheter un caisson de stase contenant des esclaves morts pour en faire des fournitures médicales.
- Les marchés de certaines factions extrèmes (aliénées) d'un système ou un système touché par des évènements commme la famine peuvent acheter des boites à stase contenant des esclaves morts pour les transformer en nourriture
- Certains marchés noirs peuvent racheter un caisson de stase contenant des esclaves vivants pour en faire des fournitures médicales
Les esclaves non impérial sont toujours transportés dans un caisson de stase
- Le caisson de stase provoque un coma et peut fournir des éléments nutritif si ils sont stockés dans un cargo avec support de vie.
- Si ils ne sont pas stockés dans un cargo avec support de vie, la santé des occupants de le caisson de stase vont se dégrader avec le temps : bien portant, souffrant, mort, décomposé
- La "qualité" de l'esclave va affecté le prix
Plusieurs types d'esclaves peuvent être acheté/vendu (plaisir, travaux, domestique etc.)
Les esclaves impériaux doivent être transporter uniquement dans les cabines passagers
Faire du commerce d'esclave affecte différentes types de réputation (augmente la criminatité par exemple)
Il est possible d'acheter des fausses cartes d'identité (pour passager, vaisseau)
- En utilisant l'interface, un joueur peut donner cette carte à un esclave dans un caisson de stase ou un esclave impérial dans une cabin passager qui les passera en passager libre.
- Lorsque le joueur est quai, il peut alors envoyer ces passagers au bureau de l'immigration pour augmenter sa réputation "humanité" et augmenter sa réputation avec les factions opposés à l'esclavage.
- Des contacts humanitaire peuvent aussi prendre en charge ces "passagers" pour augmenter sa réputation "humanité" et avoir une meilleur relation avec le contact
- Les esclaves impériaux, en général, ne vois pas cette libération comme une bonne chose. Ils peuvent être débarqués à la douane local lorsque le joueur est à quai mais il y a un risque (basé sur les réputations du joueur) qu'il va poursuivre le joueur pour tentative de meutre. (le joueur gagnera en réputation "humanité" mais perdra de la réputation avec l'Empire)
- Pour chaque libération d'un esclave il y aura une chance qu'une personne récompanse le joueur.
Une fois utilisé, la fausse identité ne peut pas être retiré
- Le joueur peut utilisé des services illégaux lorsqu'il est à quai pour retirer une identité du système, changer un passager/esclave libéré en esclave (ou pour rendre le caisson de stase avec des esclaves/passager comme une autre marchandise :
* Tout caisson contenant des esclaves mais marqué comme une autre marchandise est considéré comme une marchandise illégal dans les systèmes ou l'esclavage est légal (si détecté)
* Tout caisson contenant des esclaves mais marqué comme une autre marchandise est considéré comme une tentative de meurtre dans les système ou l'esclavage est illégal
Les passagers transporté dans un casson de stase peuvent être vendu comme esclave dans les marchés
- La réputation est affecté significativement
- Il y a un risque pour chaque passager vendu de cette manière qu'un évenement/mission de revange soit généré contre le joueur
- il y a un risque pour chaque passager vendu de cette manière que le joueur soit condamné de tentative de meutre par les factions contre l'esclavage (représentant l'origine du passager)
- La plupart des passagers refusent d'être transporter de cette manière ... à raison ![]()
- Certains contacts (les plus mauvais) peuvent acheter comme esclaves les passagers importants (VIP) qui sont en cabine. Vendre ces VIP génrère des missions/évenements important dans le système
Edit : Si vous voulez des infos sur un élément de gameplay en particulier ... n'hésitez pas ![]()
Marsh Posté le 28-09-2013 à 11:43:03
Mise à jour du premier post, merci pour la traduction
Tout ça est bien pensé en tout cas, ça n'augure que du bon !
Marsh Posté le 30-09-2013 à 12:51:35
Oui le gameplay est vraiment mis en avant et c'est vraiment plaisant de voir Frontier partager tout ça
Il y a beaucoup de chose intéressantes :
- NPC persistant
- Dommage des vaisseaux
- Groupes
- Boucliers
- Carte de la Galaxie
- Criminalité
- Réputations et classement
- Avoir plusieurs vaisseaux
- Communications
- Simulation du background
- Pénalité de mort
- Hyperespace
- Bounty hunters
- Exploiter les mines
- Contrebande
C'est une liste non exhaustive ... une préférence pour ma prochaine traduction ?
Marsh Posté le 30-09-2013 à 13:35:34
Non pas vraiment tout est intéressant
Faudra que je m'y mette aussi un peu, je vais pas te laisser faire tout le travail ![]()
Marsh Posté le 30-09-2013 à 14:25:12
Il y a de quoi faire pour deux, faut juste qu'on ne fasse pas de doublon
Prochain sujet que je vais traduire : Dommage des vaisseaux
Marsh Posté le 14-09-2013 à 14:02:29
Elite: Dangerous est le dernier épisode de la série Elite, sorti en 1984. Il est développé par le studio britannique Frontier Development avec David Braben à sa tête. Il s'agit d'un jeu de combat spatial où le joueur est entièrement libre de ses choix. Il est ainsi possible de jouer le rôle d'un commerçant, chasseur de primes, pirate, assassin ou simplement explorateur.
Discord HFR - Elite Dangerous
Où trouver le bouzin au meilleur prix ?
Disponible aussi directement sur le store de Frontier : https://www.frontierstore.net/
- L'update Ascendancy, refonte du powerplay est annoncée pour le 28 octobre.
HFR CORP et situations détaillées
- 1e message : présentation du jeu et de l'univers d'Elite
- 2e message : tutoriels, lexique, liens utiles et liste des joueurs HFR
- 3e message : médias (vidéos, concept arts, screenshots, ...)
- Plateforme: PC, X-Box One, PS4.
- Type: Simulation spatiale sand-box (bac à sable)
- Site web: https://www.elitedangerous.com/
- Modes de jeu: Solo (mais online), Open (multijoueur), Groupes Privés, Arènes multi
- Grande liberté d'action: Allez où vous voulez, soyez ce que vous voulez.
- Taille de l'univers: Voie lactée à l'échelle 1:1 qui pèse 400 milliards de masse solaire (masse en entrée de la forge stellaire).
Sortit fin 2014 en version minimum viable, le jeu bénéficie de mise à jour régulières (3-4 par an) pour attirer continuellement de nouveaux joueurs. Les revenus sont complétés par des micro-transactions via les boutiques en ligne. C'est ce que l'industrie appelle un game as a service (GaaS).
Liste résumée des features
Elite Dangerous
1.0 – ELITE: DANGEROUS, la version de base, comparable à la version de 1984 avec des bouts de la version 2.
1.1 – COMMUNITY GOALS, ajout d'objectifs communautaire à thème (progression du lore entre autres).
1.2 – WINGS, possibilité pour les joueurs de se grouper en escadrilles.
1.3 – POWERPLAY, ajout des puissances mineures, permettant une lutte de territoire aux groupes de joueurs.
1.4 – CQC, arènes multijoueurs.
Horizons, 1ere extension, débloque l’accès aux planètes.
2.0 – HORIZONS, accès aux planètes sans atmosphère.
2.1 – THE ENGINEERS, ajout du craft permettant la personalisation des vaisseaux.
2.2 – THE GUARDIANS, arc narratif du lore introduisant une race extra-terrestre disparue.
2.3 – THE COMMANDERS, les avatars pour les joueurs.
2.4 – THE RETURN, début de l'invasion des Thargoides.
Beyond, série de mises à jour gratuites pour les possesseurs d'Horizons, centrée sur l'amélioration/refonte globale.
3.0 – BEYOND: CHAPTER 1, grosse mise à jour. Crimes et Châtiments, ingénieurs, carte galactique, galnet.
3.1 – BEYOND: CHAPTER 2, petite mise à jour.
3.2 – BEYOND: CHAPTER 3, petite mise à jour.
3.3 – BEYOND: CHAPTER 4, grosse mise à jour. Moteur graphique, minage, exploration, surfaces planétaires, squadrons.
2019-2020
APRIL UPDATE : Dédiée au nouveaux CMDRs. Refonte de menus du jeu, des tutoriels et ajout d'un manuel in-game.
SEPTEMBER UPDATE : nouveaux tutoriels et mise en place de la monnaie virtuelle pour les cosmétiques.
DECEMBER UPDATE : arrivée des vaisseaux porte-navires.
Tout le contenu ci-dessus est inclus dans la version de base.
Odyssey, sortie mi-2021, cette extension rushée (bugs en tout genre et perfs catastrophiques) permet aux joueurs de sortir de leurs vaisseaux et de se dégourdir les pattes à l'intérieur des stations et à la surface de planètes (type Mars dans un 1er temps, scaphandre obligatoire en tout cas).
Odyssey update 1, 2, 3, 4, 5, 6, 7, 8, 9, 10, 11, 12, 13 : des bugs en plus, des bugs en moins.
Odyssey update 14 : Tchi-Tchi
Odyssey update 15, 16, 17, 18 : des bugs en plus, des bugs en moins. Des vaisseaux pre-ingés et en avant premère payables en ARX.
Odyssey update 19, Ascendancy Update, mise à jour du Powerplay.
Liste exhaustive des features
Diagramme du lore
Trois super-puissances sont présentes dans l'univers: L'Empire, la Fédération et l'Alliance, en dehors de leur juridiction, l'anarchie règne en maître.
Au niveau inférieur, une dizaine de Puissances représentées par des PNJ influent la carte géopolitique de l'univers. Ces puissances peuvent œuvrer au nom d'une des super-puissances ou être indépendantes. Les joueurs peuvent prêter allégeance à l'une d'elle et participer à sa croissance en accomplissant des objectifs précis.
Enfin, au niveau le plus bas on trouve les Factions Mineures, représentant des corporations, des partis politiques locaux voir des clans mafieux. Affiliées au super-puissances ou indépendantes, elles se disputent le contrôle d'une station, voir d'un système ou plusieurs pour tenter, peut-être, de devenir une puissance à part entière. Les joueurs peuvent aider ses sous-factions en effectuant des missions de commerce, de contrebande, de piratage, d'assassinat, de combat ou de recherche & récupération d'objets. Lorsqu'un crime est commis (par un joueur ou un NPC), ce sont ces factions locales qui gèrent l'application et le paiement des amendes et des primes.
Il est prévu que des groupes de joueurs puissent contrôler partiellement une faction, voir la nommer. Donc, et même si par contre il n'est toujours pas prévu de laisser un contrôle total de l'économie ou d'un territoire à des guildes de joueurs, il leur sera possible de s'identifier dans le jeu et de poursuivre des objectifs communs ou opposés.
Les factions mineures sont gérées par la simulation d'arrière plan (Background Simulation, abrégée BGS). C'est un processus hébergé sur les serveurs de Frontier. La galaxie est mise à jour toutes les 24h (c'est le tick).
On influe sur les factions mineures en effectuant des transactions à effets positifs ou négatifs qui ont un impact sur l'influence et/ou l'état des factions.
Un petit tuto HFR Corp par l'ami Peuwi :
On peut, par ordre de priorité :
1) pour tout système que l'on contrôle, et où nous ne sommes pas en tête, travailler pour HFR en faisant des missions inf +++++ ou en apportant des primes de bounty ou exploration dans la station que l'on contrôle
2) pour tout système où l'on est en guerre, faire la guerre dans les CZ, en prenant quelques missions de guerre
3) pour tout système où l'on est en éléction, faire des missions HFR inf +++++, dans la limite des 6 missions faites par jour et par système
4) pour tout système que l'on ne contrôle pas, faire des missions HFR inf +++++, dans la limite des 6 missions faites par jour et par système
5) ex-aequo, dans le système où notre réputation est la plus haute, faire comme dans le point 1)
5) ex-aequo, dans tout système que l'on contrôle mais dont on ne contrôle pas toutes les stations - en particulier si on ne contrôle qu'un petit outpost - augmenter la réputation de la faction qui contrôle un starport ou base planétaire... Cela permettrait de déclencher un conflit/élection, pour récupérer la station
On peut aussi rajouter à tout ça le travail de sape visant les factions de joueurs autour de nous en faisant des missions ou passagers INF+++++. Le choix de factions étant plus large, c'est une activité facile à mettre en œuvre.
Le joueur débute avec un vaisseau basique et quelques crédits. Il peut alors gagner de l'argent en commerçant entre les différents systèmes stellaires, en combattant comme mercenaire dans des zones contestées, en détruisant des vaisseaux pirates pour gagner une prime, en attaquant les commerçants pour récupérer leur chargement ou en devenant un discret contrebandier. Il y a également des missions (procédurales) et de l'exploration. Il sera enfin possible de miner les astéroïdes.
Liste des activités (jeu et meta-jeu).
Trois modes de jeu sont proposés:
- "Open play" : c'est le mode multijoueur sans restrictions
- "Private Group" : pour jouer en groupe avec des amis
- "Online Solo" : pour évoluer dans l'univers dynamique (modifié par les actions des autres joueurs) mais en ne rencontrant que des NPC
Il est possible d'utiliser le même perso pour tous les modes.
Elite n'est pas un MMO classique, pour plusieurs raisons. D'abord la taille de l'univers du jeu fait que l'on rencontrera plus de NPC que de joueurs humains, et ensuite, techniquement, il ne sera possible d'interagir directement qu'avec un nombre limité de joueurs (entre 16 et 32) avec un système d'instances dynamiques (plus de détails sur les instances un peu plus bas).
Ensuite Les joueurs ne pourront pas contrôler des pans entier de l'économie ou des territoires, même en se regroupant, mais tous les joueurs auront une influence plus ou moins importante sur l'univers du jeu de par leurs actions, à leur échelle.
Il n'y aura donc pas de batailles regroupant des centaines de joueurs au même endroit, mais vous pourrez rencontrer n'importe quel autre joueur à n'importe quel endroit.
En effet les instances sont dynamiques, c'est à dire qu'elles ne sont pas liées à un lieu ou un serveur, mais à chaque joueur. Quand vous vous approchez de la position d'un autre joueur, les serveurs du jeu essaient de vous regrouper dans la même instance, selon vos préférences (il existe deux listes, une pour les amis, l'autre pour les "indésirables" ), et jusqu'à ce que la limite de joueur par instance soit atteinte.
La version originale sur un émulateur de BBC Micro en Javascript (Shift F12 pour lancer la cassette)
JJFFE, une version moderne de Frontier - First Encounters
merci à pop2010 pour la création du topic et le message d'origine.
Message édité par Schimz le 19-08-2025 à 12:53:54
---------------
çà s'est HFR | Music for the Galaxy